Smoke Detector That Sends Text Messages / The message update interval limit is 15 seconds for thingspeak free user.

Smoke Detector That Sends Text Messages / The message update interval limit is 15 seconds for thingspeak free user.. Cigarette smoke detectors stop smokers while saving time and money. For the purpose of this discussion, think of incoming texts as falling into three categories. Smoke detector + send email. Smoke detector with wemos esp8266 and ifttt. This is a simple wifi smoke detector that sends text messages when it senses smoke.

Older smoke alarms that have accumulated a lot of dust and dirt in and around the sensor will usually become the best way to protect your home from dangerous flames is with a smoke detector—the right smoke detector. If your smoke detector is beeping regularly, it could be because the batteries are running low. Send the mail msg = message # the /n separates the message from the headers server.sendmail(email protected, email protected, msg). Here's how to avoid getting ripped off by scam artists who've added social engineering to their toolbox. Smoke detector with wemos esp8266 and ifttt.

Pokhqqzdxmbgnm
Pokhqqzdxmbgnm from cdn11.bigcommerce.com
I've seen ads for products in the uk for smoke detectors that can send a sms message to up to 4 phone numbers. Here's how to avoid getting ripped off by scam artists who've added social engineering to their toolbox. In addition to the led ring display, you will also be notified by your smart smoke detector when smoke or gas is detected. Smoke detectors are one of the most critical components of home security, are you leveraging them as best as possible? The message update interval limit is 15 seconds for thingspeak free user. Cigarette smoke detectors stop smokers while saving time and money. Smoke detector + send email. If you have multiple nest devices set up in your home and one of them detects danger.

The firetext smoke alarm features a sim card slot to let it send a text message when it detects smoke.

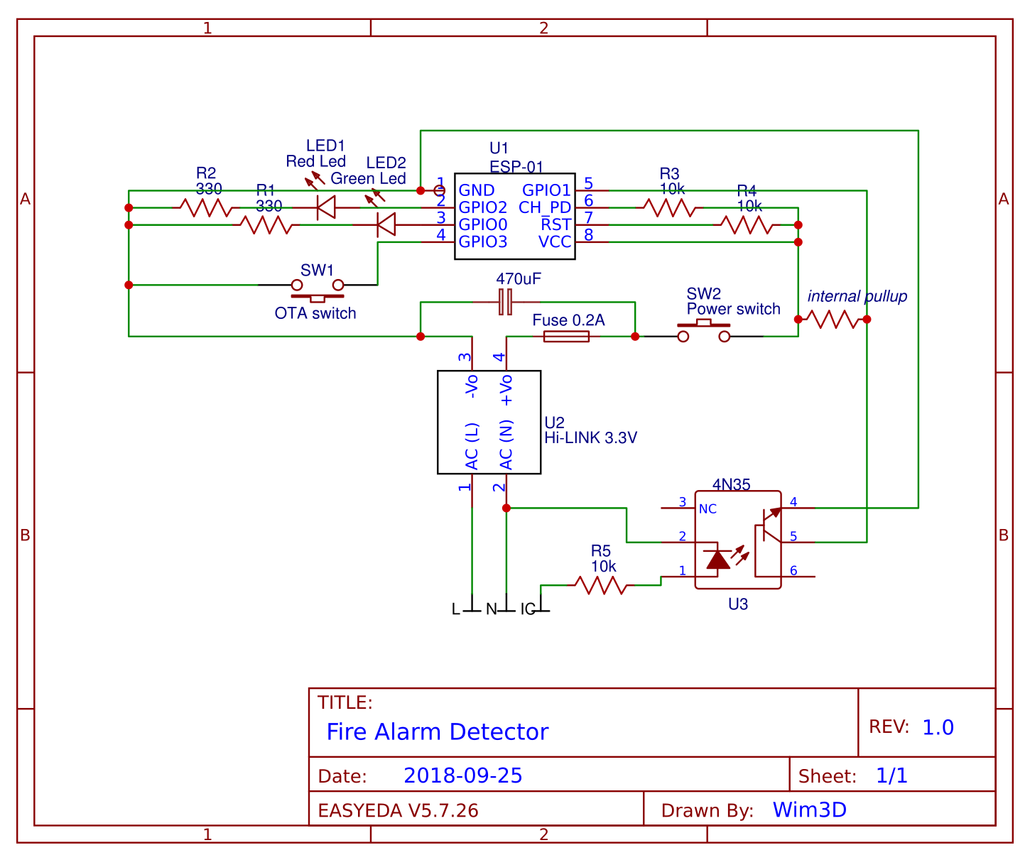
The message update interval limit is 15 seconds for thingspeak free user. I have set up a smoke detector to send me texts as outlined in this post. If you have multiple nest devices set up in your home and one of them detects danger. This alert comes as text messages or emails on your phone. But what happens if there's no one home when a fire breaks out. This is a simple wifi smoke detector that sends text messages when it senses smoke. It works well except for the false alarms. Smoke alarms are great for alerting people that a fire has broken out so they can get out of harm's way and alert the authorities. Dummies helps everyone be more knowledgeable and confident in applying what they know. I only know that this configuration of wiring works with my first alert smoke detector, other brands or models may work, but i only have this one. The smokespot operates as a typical smoke detector, but when it is activated the included switchspot will send out email and or text notifications alerting the appropriate person(s) that the. Copy the code from the provided text file and paste it at build.particle.io. I made this for my battery storage area in case of a lithium polymer fire.

Older smoke alarms that have accumulated a lot of dust and dirt in and around the sensor will usually become the best way to protect your home from dangerous flames is with a smoke detector—the right smoke detector. Send the mail msg = message # the /n separates the message from the headers server.sendmail(email protected, email protected, msg). This is a simple wifi smoke detector that texts me when it senses smoke. It is a frequent scenario, repeated in homes every day, across the world: I made this for my battery storage area in case of a lithium polymer fire.

1 Pcs New Product Home Security Alarm System Sms Gsm Smoke Detector Fire Alarm Sensor Sim Card Home Security Alarm System Home Security Systems Home Security
1 Pcs New Product Home Security Alarm System Sms Gsm Smoke Detector Fire Alarm Sensor Sim Card Home Security Alarm System Home Security Systems Home Security from i.pinimg.com
Dummies has always stood for taking on complex concepts and making them easy to understand. This alert comes as text messages or emails on your phone. Scammy, spammy texts have come to your phone. The smoke detector alarm beeps, and the homeowner takes action only to stop the sound. A detector that won't send false. Smoke detector with wemos esp8266 and ifttt. This wifi smoke detector sends our text messages and emails when it is activated. Dual sensor smoke detectors offer the most comprehensive coverage, but it is important to know that some models will appear to be provides your local emergency service phone number via the app or by text.

If the mic hears a smoke detector, it sends that information to the cloud which, in turn, sends out a text notification to designated people to let them know that there could be a fire in a home.

In addition to the led ring display, you will also be notified by your smart smoke detector when smoke or gas is detected. If you have multiple nest devices set up in your home and one of them detects danger. Whether it's to pass that big test, qualify for that big promotion or even master that cooking technique; I only know that this configuration of wiring works with my first alert smoke detector, other brands or models may work, but i only have this one. But the versatile wifi soc makes interfaces like this quick and easy projects. This product belongs to home , and you can find similar products at all categories , security & protection , fire protection , smoke detector. When your smoke detector is part of your monitored security system, you never have to worry about missing an alarm. Smoke detector with wemos esp8266 and ifttt. The firetext smoke alarm features a sim card slot to let it send a text message when it detects smoke. Smoke detectors are one of the most critical components of home security, are you leveraging them as best as possible? And tuning the voice switch to only detect the smoke alarm and nothing else that is loud (like something falling down or a thunder clap) might be a big challenge. Scammy, spammy texts have come to your phone. However, both are susceptible to malfunctions.

However, both are susceptible to malfunctions. Smoke detectors and alarms can be a very useful tool to have in your home and may save your life. This tutorial shows how to attach a micro controller to a generic smoke detector and send. Both types of smoke detection will activate when smoke enters the chamber; I made this for my battery storage area in case of a lithium polymer fire.

Mad Lab 5 Email Smoke Detector Using Raspberry Pi
Mad Lab 5 Email Smoke Detector Using Raspberry Pi from 4.bp.blogspot.com
I use the gmail channel to text because there is a limit to sms text messages on ifttt but there is not a limit on emails so i found a little work around. If your smoke detector is beeping regularly, it could be because the batteries are running low. This alert comes as text messages or emails on your phone. Copy the code from the provided text file and paste it at build.particle.io. Cigarette smoke detectors stop smokers while saving time and money. This tutorial shows how to attach a micro controller to a generic smoke detector and send. Smoke detectors and alarms can be a very useful tool to have in your home and may save your life. Consider replacing your smoke alarms.

Cigarette smoke detectors stop smokers while saving time and money.

Include your email address to get a message when this question is answered. Smoke detector + send email. Dummies helps everyone be more knowledgeable and confident in applying what they know. It works well except for the false alarms. The message update interval limit is 15 seconds for thingspeak free user. Send the mail msg = message # the /n separates the message from the headers server.sendmail(email protected, email protected, msg). Older smoke alarms that have accumulated a lot of dust and dirt in and around the sensor will usually become the best way to protect your home from dangerous flames is with a smoke detector—the right smoke detector. If you have multiple nest devices set up in your home and one of them detects danger. For the purpose of this discussion, think of incoming texts as falling into three categories. A smarter smoke detector / alarm using esp8266 and mq2 gas sensor module with sms we'll build an internet enabled (iot) smoke and fire alarm to send sms notification and to trigger alarm with flashing red led if note: This product belongs to home , and you can find similar products at all categories , security & protection , fire protection , smoke detector. The first category consists of texts that come from. However, many people experience false alarms with smoke detectors that ultimately make them less effective.

Related : Smoke Detector That Sends Text Messages / The message update interval limit is 15 seconds for thingspeak free user..